发布日期:2025-02-18 浏览次数:57
网站优化的通用方法涵盖了多个方面,这些方法旨在提高网站的搜索引擎排名、用户体验和整体性能。以下是一些可以通用的网站优化方法:

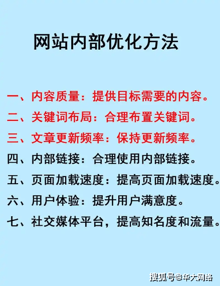
一、搜索引擎优化(SEO)
关键词优化:
进行深入的关键词研究,选择与业务相关且搜索量较高的关键词。
在网站的标题、描述、正文和标签等位置合理地使用关键词。
内容优化:
创建高质量、原创且有价值的内容,满足用户需求。
定期更新内容,保持网站的新鲜度和相关性。
网站结构优化:
建立清晰的导航菜单,确保用户能够快速找到所需内容。
优化内部链接,提高搜索引擎的抓取效率。
技术优化:
确保网站使用HTTPS协议,提高安全性。
优化网站的代码和图片,提高页面加载速度。
使用XML站点地图,帮助搜索引擎更好地索引网站内容。
二、用户体验(UX)优化
响应式设计:
确保网站能够自适应不同的设备和屏幕尺寸,提供良好的跨平台体验。
交互设计:
设计直观、易用的用户界面,降低用户操作难度。
在合适的位置放置明显的调用行动(CTA)按钮,引导用户进行下一步操作。
视觉设计:
使用吸引人的视觉设计元素,如颜色、字体和图像,提高网站的吸引力。
内容清晰度:
确保文本内容易于阅读,排版清晰,避免使用过于复杂的术语。
三、性能优化
压缩图片和代码:
使用图片压缩工具优化图片大小,提高加载速度。
合并和压缩CSS和JavaScript文件,减少HTTP请求和文件大小。
使用CDN:
利用内容分发网络(CDN)将网站的静态资源分发到全球各地的服务器上,提高访问速度。
优化数据库:
定期清理数据库,优化查询语句,提高数据库性能。
服务器优化:
选择高性能的服务器和主机服务,提高网站的整体性能。
优化服务器的配置和缓存策略,减少响应时间。
四、其他通用优化方法
定期更新CMS和souseo.cn插件:
确保网站的安全性和稳定性,及时修复已知漏洞。
收集用户反馈:
通过用户调查、评论等方式收集用户反馈,不断改进网站。
社交媒体整合:
在社交媒体平台上分享网站内容,吸引更多用户关注和访问。
遵守无障碍设计原则:
确保网站内容对所有人都是可访问的,包括残障人士。
进行A/B测试:
测试不同的网页设计和内容,找到能驱动用户行动的方案。

综上所述,网站优化的通用方法涵盖了搜索引擎优化、用户体验优化、性能优化以及其他一些通用方法。这些方法可以相互补充,共同提高网站的整体质量和效果。在实施这些优化方法时,需要根据网站的具体情况和目标受众进行有针对性的调整和优化。